
| 型號 | 簡要區別 |
| M606 | UART接口,可同時驅動7路天線 |
>>產品描述
- 外圍電路簡單
- 可同時驅動7路天線,實現7路同時讀卡操作
- 抗干擾強
- 寬范圍工作電壓DC3.0-5.5V
- 該讀卡模塊完全支持EM4001,EM4100,TK4001,TK4100及其125K兼容ID卡片的操作
- 自帶看門狗
- 建議外掛4M工業級晶振,使讀卡距離穩定性更好,對于常溫下工作的用戶,對讀卡距離
要求不是特別高時,無需接外部晶振,可減少外部器件數量
- 讀卡距離遠,最遠可以讀取15厘米,與卡片和配套天線有關
- 默認UART接口,適用于PC機或UART的單片機
- 芯片擴展功能強,可根據用戶需求,定制IIC,SPI,韋根接口,以及主被動輸出等特定功能
- SOP16-150mil封裝更適合嵌入式開發
- 配以專用的IC-M606評估板,可實現用戶應用快速開發,以達到自己產品短時間進入市場的目的
- 目前廣泛應用于門禁考勤,汽車電子感應鎖配套,辦公商場/洗浴中心儲物箱的安全控制,各種防偽系統及生產過程控制
>>芯片簡介

外接晶振與不外接晶振管腳定義


![]()
>>應用原理圖參考
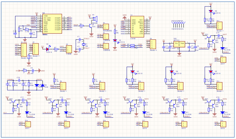
七路驅動參考原理圖

七路驅動演示板




>>主要技術指標
- 讀寫距離:10-150mm(與天線和卡片的尺寸有關)
- 通訊方式:UART接口
- 電源:DC3.0-5.5V
- 讀卡電流:約30mA
- 工作溫度-20℃~+70℃
- 封裝尺寸:SOP16-150mil
>>型號間主要區別
| 型號 | 主要區別 | 支持卡片類型 |
| M606 | UART接口,波特率38400 | EM4001,EM4100,TK4001,TK4100及其兼容卡 |
>>相關資料下載